

BQ24072是TI公司的一款电池充电器IC产品,BQ24072是USB 供能的锂离子电池充电器和电源路径管理 IC,Vout 高于 Vbat 200mV | 线性,本页介绍了BQ24072的产品说明、应用、特性等,并给出了与BQ24072相关的TI元器件型号供参考。
BQ24072 - USB 供能的锂离子电池充电器和电源路径管理 IC,Vout 高于 Vbat 200mV | 线性 - 电池充电器IC - 电池管理产品 - TI公司(Texas Instruments,德州仪器)
- Fully Compliant USB Charger
- Selectable 100-mA and 500-mA Maximum Input Current
- 100-mA Maximum Current Limit Ensures Compliance to USB-IF Standard
- Input-Based Dynamic Power Management (VIN-DPM) for Protection Against Poor USB Sources
- 28-V Input Rating with Overvoltage Protection
- Integrated Dynamic Power Path Management (DPPM) Function Simultaneously and Independently Powers the System and Charges the Battery
- Supports up to 1.5-A Charge Current with Current Monitoring Output (ISET)
- Programmable Input Current Limit up to 1.5 A for Wall Adapters
- System Output Tracks Battery Voltage (bq24072)
- Programmable Termination Current (bq24074)
- Battery Disconnect Function with SYSOFF Input (bq24075, bq24079)
- Programmable Pre-Charge and Fast-Charge Safety Timers
- Reverse Current, Short-Circuit and Thermal Protection
- NTC Thermistor Input
- Proprietary Start-up Sequence Limits Inrush Current
- Status Indication – Charging/Done, Power Good
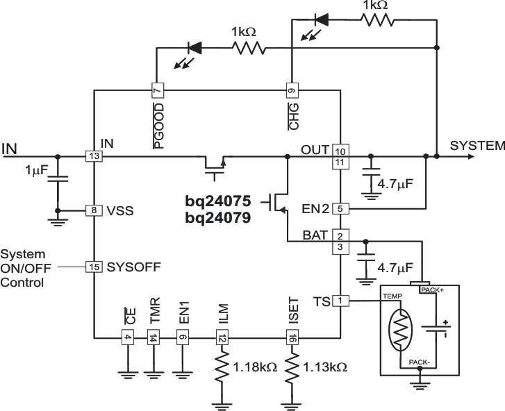
Typical Application Circuit
- Smart Phones
- Portable Media Players
- Portable Navigation Devices
- Low-Power Handheld Devices
The bq2407x series of devices are integrated Li-Ion linear chargers and system power path management devices targeted at space-limited portable applications. The devices operate from either a USB port or an AC adapter and support charge currents up to 1.5 A. The input voltage range with input overvoltage protection supports unregulated adapters. The USB input current limit accuracy and start up sequence allow the bq2407x to meet USB-IF inrush current specifications. Additionally, the input dynamic power management (VIN-DPM) prevents the charger from crashing incorrectly configured USB sources.
The bq2407x features dynamic power path management (DPPM) that powers the system while simultaneously and independently charging the battery. The DPPM circuit reduces the charge current when the input current limit causes the system output to fall to the DPPM threshold; thus, supplying the system load at all times while monitoring the charge current separately. This feature reduces the number of charge and discharge cycles on the battery, allows for proper charge termination and enables the system to run with a defective or absent battery pack.
| PART NUMBER | PACKAGE | BODY SIZE (NOM) |
|---|---|---|
| bq24072 | VSON (16) | 3.00 mm × 3.00 mm |
| bq24073 | ||
| bq24074 | ||
| bq24075 | ||
| bq24079 |








