

BQ24079T是TI公司的一款电池充电器IC产品,BQ24079T是USB 供能的 1.5A 锂离子电池充电器和电源路径管理 IC,本页介绍了BQ24079T的产品说明、应用、特性等,并给出了与BQ24079T相关的TI元器件型号供参考。
BQ24079T - USB 供能的 1.5A 锂离子电池充电器和电源路径管理 IC - 电池充电器IC - 电池管理产品 - TI公司(Texas Instruments,德州仪器)
- Fully Compliant USB Charger
- Selectable 100mA and 500mA Maximum Input Current
- 100mA Maximum Current Limit Ensures Compliance to USB-IF Standard
- Input based Dynamic Power Management (VIN-DPM) for Protection Against Poor USB Sources
- 28V Input Rating with Over-voltage Protection
- Integrated Dynamic Power Path Management (DPPM) Function Simultaneously and Independently Powers the System and Charges the Battery
- System Output Tracks Battery Voltage (bq24072T)
- Supports up to 1.5A Charge Current with Current Monitoring Output (ISET)
- Programmable Input Current Limit up to 1.5A for Wall Adapters
- Battery Disconnect Function with SYSOFF Input
- Reverse Current, Short-Circuit and Thermal Protection
- Flexible Voltage Based NTC Thermistor Input
- Proprietary Start Up Sequence Limits Inrush Current
- Status Indication – Charging/Done, Power Good
- Small 3 mm × 3 mm 16 Lead VQFN Package
- Smart Phones
- PDAs
- MP3 Players
- Low-Power Handheld Devices
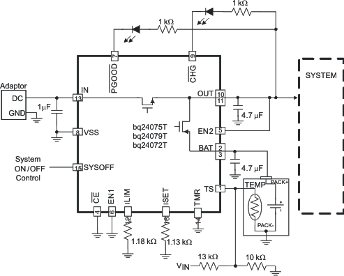
The bq2407xT series of devices are integrated Li-ion linear chargers and system power path management devices targeted at space-limited portable applications. The devices operate from either a USB port or AC adapter and support charge currents up to 1.5A. The input voltage range with input over-voltage protection supports unregulated adapters. The USB input current limit accuracy and start up sequence allow the bq2407xT to meet USB-IF inrush current specification. Additionally, the input dynamic power management (VIN - DPM) prevents the charger from crashing incorrectly configure USB sources.
| PART NUMBER | PACKAGE | BODY SIZE (NOM) |
|---|---|---|
| bq24072T | VQFN (16) | 3.00 mm x 3.00 mm |
| bq24075T | ||
| bq24079T |








