

LP2952A是TI公司的一款单通道LDO产品,LP2952A是Adjustable Micropower Low-Dropout Voltage Regulator,本页介绍了LP2952A的产品说明、应用、特性等,并给出了与LP2952A相关的TI元器件型号供参考。
LP2952A - Adjustable Micropower Low-Dropout Voltage Regulator - 单通道LDO - 线性稳压器(LDO) - TI公司(Texas Instruments,德州仪器)
- 2.3-V to 30-V Input Voltage Range
- Output Voltage Adjusts from 1.23 V to 29 V
- 250-mA Output Current
- Extremely Low Quiescent Current
- Low Dropout Voltage
- Extremely Tight Line and Load Regulation
- Very Low Temperature Coefficient
- Current and Thermal Limiting
- Reverse Battery-Input Protection
- 50-mA (Typical) Automatic Output Discharge
- LP2953 Versions Only
- Auxiliary Comparator Included With CMOS- and TTL-Compatible Output Levels. Can Be Used for Fault Detection, Low-Input Line Detection, and so on.
- High-Efficiency Linear Regulator
- Regulator With Undervoltage Shutdown
- Low-Dropout Battery-Powered Regulator
- Snap-ON/Snap-OFF Regulator
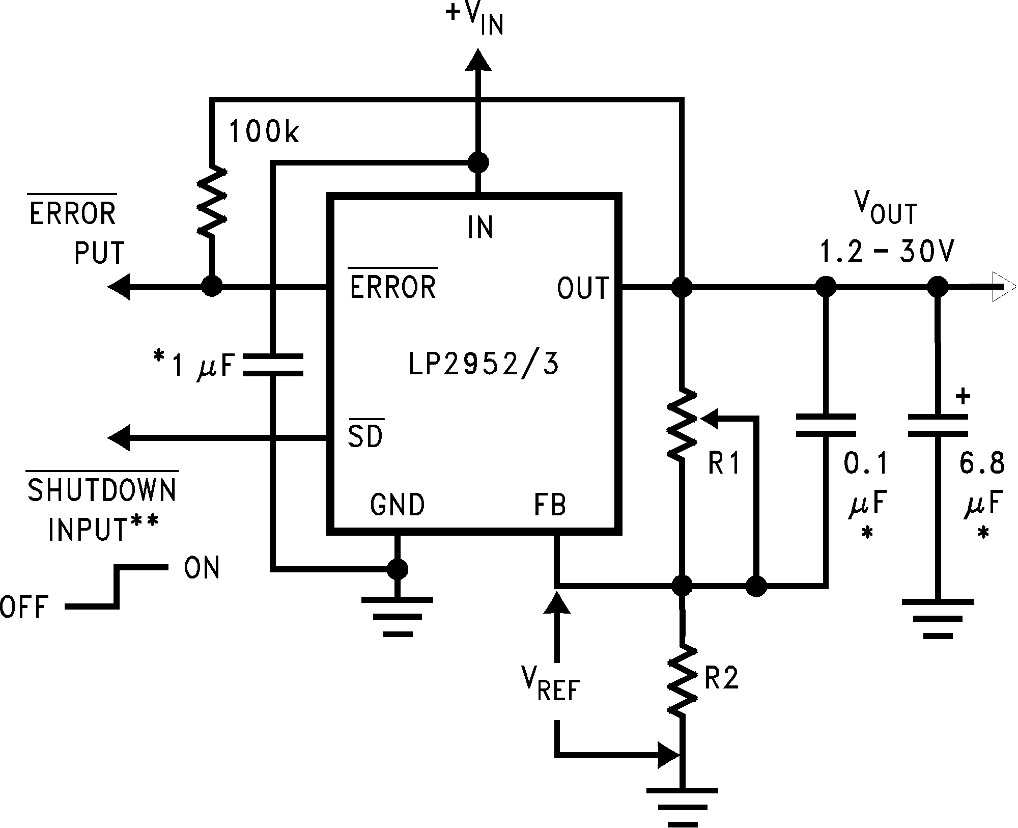
The LP2952 and LP2953 are micropower voltage regulators with very low quiescent current (130 μA typical at 1-mA load) and very low dropout voltage (typically 60 mV at light load and 470 mV at 250-mA load current). They are ideally suited for battery-powered systems. Furthermore, the quiescent current increases only slightly at dropout, which prolongs battery life.
The LP2952 and LP2953 retain all the desirable characteristics of the LP2951, but offer increased output current, additional features, and an improved shutdown function.
The automatic output discharge pulls the output down quickly when the shutdown is activated.
The error flag goes low if the output voltage drops out of regulation.
Reverse battery-input protection is provided.
The internal voltage reference is made available for external use, providing a low temperature coefficient (20 ppm/°C) reference with very good line (0.03%) and load (0.04%) regulation.
| PART NUMBER | PACKAGE | BODY SIZE (NOM) |
|---|---|---|
| LP2952x | SOIC (16) | 9.90 mm × 3.91 mm |
| LP2953x | SOIC (16) | 9.90 mm × 3.91 mm |
| PDIP (16) | 21.755 mm × 6.35 mm |







