

TAS5720M - TAS5720L/M 数字输入单声道 D 类音频放大器
TAS5720M是TI公司的一款无产品,TAS5720M是TAS5720L/M 数字输入单声道 D 类音频放大器,本页介绍了TAS5720M的产品说明、应用、特性等,并给出了与TAS5720M相关的TI元器件型号供参考。
TAS5720M - TAS5720L/M 数字输入单声道 D 类音频放大器 - 无 - 中/高功率D类放大器 - TI公司(Texas Instruments,德州仪器)
产品特性
- Mono Class-D Amplifier
- 15 W at 0.02% THD Continuous into 17 V / 4 Ω
- TDM Audio Input
- Up to 8 Channels (32-bit, 48 kHz)
- I2C Control With 8 Selectable I2C Address
- Power Supplies
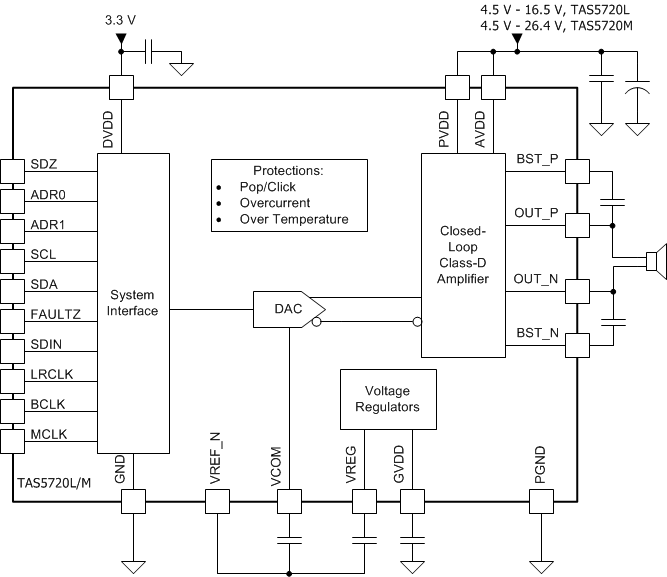
- Power Amplifier: 4.5 V to 16.5 V, TAS5720L
- Power Amplifier: 4.5 V to 26.4 V, TAS5720M
- Digital I/O: 3.3 V
- Protection: Thermal and Short-Circuit
- Package: 4 mm × 4 mm, 32-pin VQFN
产品应用
- Sub Woofers
- Boom Boxes
- Bar Speakers
- Surround Sound Systems
产品说明
The TAS5720x device is a high-efficiency mono Class-D audio power amplifier optimized for high transient power capability to use the dynamic power headroom of small loudspeakers. The device is capable of delivering more than 15-W continuously into a 4-Ω speaker.
The digital time division multiplexed (TDM) interface enables up to 8 devices to share the same bus.
The TAS5720x device is available in a 32-pin, 4-mm × 4-mm, VQFN package for a compact PCB footprint.
产品器件信息
| PART NUMBER | PACKAGE | BODY SIZE (NOM) |
|---|---|---|
| TAS5720L | VQFN (32) | 4.00 mm × 4.00 mm |
| TAS5720M |
下面可能是您感兴趣的TI公司无元器件


TI公司产品现货专家,订购TI公司产品不限最低起订量,TI产品大陆现货即时发货,香港库存3-5天发货,海外库存7-10天发货
寻找全球TI代理商现货货源 - TI公司(德州仪器)电子元件在线订购






