

TPS7A30是TI公司的一款单通道LDO产品,TPS7A30是-3V 至 36V 输入电压、-200mA、超低噪声、高 PSRR、低压降线性稳压器,本页介绍了TPS7A30的产品说明、应用、特性等,并给出了与TPS7A30相关的TI元器件型号供参考。
TPS7A30 - -3V 至 36V 输入电压、-200mA、超低噪声、高 PSRR、低压降线性稳压器 - 单通道LDO - 线性稳压器(LDO) - TI公司(Texas Instruments,德州仪器)
- Input Voltage Range: –3 V to –35 V
- Noise:
- 14 μVRMS (20 Hz to 20 kHz)
- 15.1 μVRMS (10 Hz to 100 kHz)
- Power-Supply Ripple Rejection:
- 72 dB (120 Hz)
- ≥ 55 dB (10 Hz to 700 kHz)
- Adjustable Output: –1.18 V to –33 V
- Maximum Output Current: 200 mA
- Dropout Voltage: 216 mV at 100 mA
- Stable with Ceramic Capacitors ≥ 2.2 μF
- CMOS Logic-Level-Compatible Enable Pin
- Built-In, Fixed, Current Limit and Thermal Shutdown Protection
- Packages: 8-Pin HVSSOP PowerPAD™ and 3-mm × 3-mm VSON
- Operating Temperature Range: –40°C to 125°C
- Supply Rails for Operational Amplifiers, DACs, ADCs, and Other High-Precision Analog Circuitry
- Audio
- Post DC-DC Converter Regulation and Ripple Filtering
- Test and Measurement
- RX, TX, and PA Circuitry
- Industrial Instrumentation
- Base Stations and Telecom Infrastructure
- –12-V and –24-V Industrial Buses
The TPS7A30 series of devices are negative, high-voltage (–35 V), ultralow-noise (15.1 μVRMS, 72-dB PSRR) linear regulators that can source a maximum load of 200 mA.
These linear regulators include a CMOS logic-level-compatible enable pin and capacitor-programmable soft-start function that allows for customized power-management schemes. Other features include built-in current limit and thermal shutdown protection to safeguard the device and system during fault conditions.
The TPS7A30 family is designed using bipolar technology, and is ideal for high-accuracy, high-precision instrumentation applications where clean voltage rails are critical to maximize system performance. This design makes the device an excellent choice to power operational amplifiers, analog-to-digital converters (ADCs), digital-to-analog converters (DACs), and other high-performance analog circuitry.
In addition, the TPS7A30 family of linear regulators is suitable for post dc-dc converter regulation. By filtering out the output voltage ripple inherent to dc-dc switching conversion, maximum system performance is provided in sensitive instrumentation, test and measurement, audio, and RF applications.
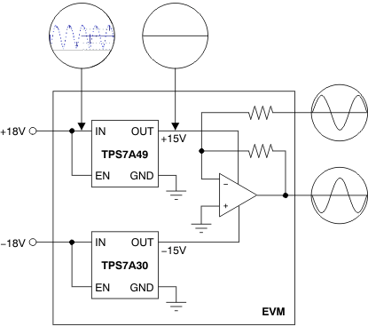
For applications that require positive and negative high-performance rails, consider TI’s TPS7A49 family of positive high-voltage, ultralow-noise linear regulators.
| PART NUMBER | PACKAGE | BODY SIZE (NOM) |
|---|---|---|
| TPS7A30 | HVSSOP (8) | 3.00 mm × 3.00 mm |
| VSON (8) | 3.00 mm × 3.00 mm |








