

BQ24262 - 3A、主机控制的单输入、单节开关模式锂离子电池充电器
BQ24262是TI公司的一款电池充电器IC产品,BQ24262是3A、主机控制的单输入、单节开关模式锂离子电池充电器,本页介绍了BQ24262的产品说明、应用、特性等,并给出了与BQ24262相关的TI元器件型号供参考。
BQ24262 - 3A、主机控制的单输入、单节开关模式锂离子电池充电器 - 电池充电器IC - 电池管理产品 - TI公司(Texas Instruments,德州仪器)
产品特性
- 针对更快速充电的充电时间优化器(增强型恒定电流/恒定电压 (CC/CV) 转换)
- 集成场效应晶体管 (FET),在 5% 精度和 93% 峰值效率条件下可实现高达 3A 的充电速率
- 电流为 1A 时,升压功能在 IN 上为 USB OTG 提供 5V 电源
- 集成型 17mΩ 电源路径金属氧化物半导体场效应晶体管 (MOSFET) 和可选 BGATE 控制最大限度地延长电池使用寿命,并且在电池深度放电或无电池情况下可瞬时启动
- 30V 额定输入电压,具有过压保护功能,支持 5V USB 2.0/3.0 和 12V USB 供电 (bq24261/1M)
- 小型解决方案尺寸,采用 2.4mm × 2.4mm 36 引脚晶圆级芯片 (WCSP) 或 4mm × 4mm 24 引脚四方扁平无引线 (QFN) 封装
- 采用 WCSP 封装时,总体充电解决方案尺寸可达 50mm2 或者更小
- 使用 I2C 接口编程的安全且精确的电池管理功能
- 充电电压、电流、终止阈值、输入电流限值、VIN_DPM 阈值
- 基于电压的 JEITA 兼容负温度系数 (NTC) 监控输入
- 针对输出电流控制的热调节保护
- 热关断和保护
2 应用范围
- 智能手机和平板电脑
- 手持产品
- 移动电源和外部电池组
- 小型电动工具
- 便携式媒体播放器和游戏机
产品说明
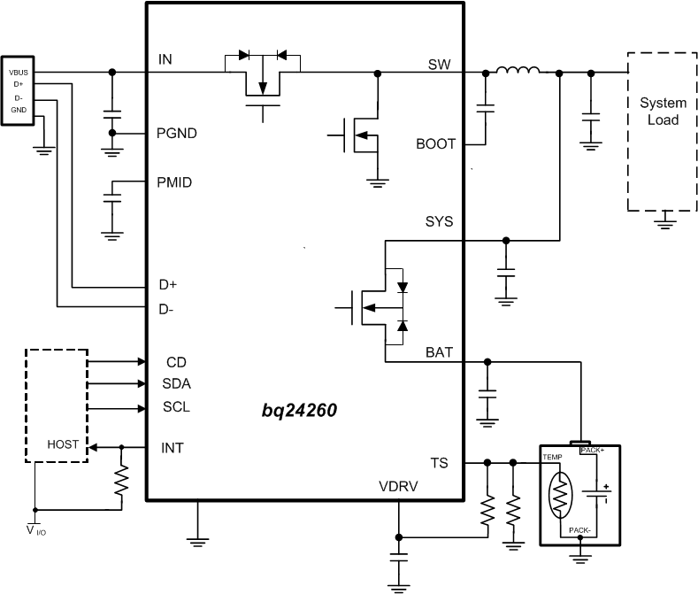
bq24260/bq24261/bq24261M/bq24262 是一款高度集成的单节锂离子电池充电器和系统电源路径管理器件,可由 USB 端口或壁式适配器电源供电。 该电源路径特性使得 bq24260/1/1M/2 能够在对电池进行独立充电的同时,通过一个高效 DC-DC 转换器为系统供电。 该电源路径还允许在适配器无法满足系统电流要求时通过电池补充供电。 许多特性可通过 I2C 接口进行编程。 为了支持 USB OTG 应用,可将 bq24260/1/1M/2 配置为将电池电压升高到 5V,并在输入端提供高达 1A 的电流。 电池充电经历以下三个阶段:充电、恒定电流和恒定电压。 热调节功能可防止芯片温度超过 125°C。 此外,器件中还包括一个符合 JEITA 标准的电池组热敏电阻监控输入 (TS),用于防止电池在超过安全温度范围时继续充电。
产品器件信息
| 器件型号 | 封装 | 封装尺寸(标称值) |
|---|---|---|
| bq24260/1/1M/2 | DSBGA (36) | 2.40mm × 2.40mm |
| QFN (24) | 4.00mm x 4.00mm |
下面可能是您感兴趣的TI公司电池充电器IC元器件


TI公司产品现货专家,订购TI公司产品不限最低起订量,TI产品大陆现货即时发货,香港库存3-5天发货,海外库存7-10天发货
寻找全球TI代理商现货货源 - TI公司(德州仪器)电子元件在线订购







