

LMX2581 - 具有集成 VCO 的宽带频率合成器
LMX2581是TI公司的一款无产品,LMX2581是具有集成 VCO 的宽带频率合成器,本页介绍了LMX2581的产品说明、应用、特性等,并给出了与LMX2581相关的TI元器件型号供参考。
LMX2581 - 具有集成 VCO 的宽带频率合成器 - 无 - RFPPL与合成器 - TI公司(Texas Instruments,德州仪器)
产品特性
- 输出频率:50MHz 至 3760MHz
- 输入时钟频率高达 900MHz
- 相位检测器速率高达 200MHz
- 支持分数和整数两种模式
- 标准化锁相环 (PLL) 相位噪声为 –229dBc/Hz
- 标准化 PLL 1/f 噪声为 –120.8dBc/Hz
- 对于 2.5GHz 载波,1MHz 偏移时的压控振荡器 (VCO) 相位噪声为 –137dBc/Hz
- 整数模式下的抖动为 100fs(均方根 (RMS))
- 可编程的分数调制器阶数
- 可编程的分数分母
- 最高达 +12dBm 的可编程输出功率
- 可编程的 32 级电荷泵电流
- 提供相应的可编程选项以使用外部 VCO
- 数字锁定检测
- 3 线串行接口和读回功能
- 单电源电压范围:3.15V 至 3.45V
- 支持最低至 1.6V 的逻辑电平
产品应用
- 无线基础设施(通用移动通信系统 (UMTS)、长期演进技术 (LTE)、全球微波互联接入 (WiMax)、多标准基站)
- 无线宽带
- 测试和测量
- 时钟发生
产品说明
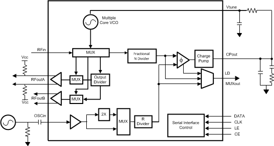
LMX2581 是一款低噪声宽带频率合成器,其集成有 Δ-Σ 分数 N PLL、多核 VCO、可编程输出分频器以及两个差动输出缓冲器。 VCO 的频率范围为 1880MHz 至 3760MHz,既可以直接发送至输出缓冲器,也可以进行 2 至 38 范围内的分频。 每个缓冲器在 2700MHz 频率下都能够提供 -3dBm 至 +12dBm 范围内的输出功率。 该器件集成有低噪声 LDO,用于实现出色的抗扰度和稳定性能。.
该合成器是一款高度可编程的器件,用户可通过编程来优化其性能。 在分数模式下,分母和调制器阶数均可编程,并且还可以配置抖动。 用户还能够直接指定 VCO 内核或者完全旁路掉内部 VCO。 最后,该器件还包含许多便捷功能,例如断电、快速锁定、自动静音以及锁定检测。 所有寄存器均可通过简单的 3 线接口进行编程,并且还提供读回功能。
LMX2581 通过 3.3V 单电源供电运行,并且采用 32 引脚 5.0mm × 5.0mm 超薄型四方扁平无引线 (WQFN) 封装。
产品器件信息
| 器件型号 | 封装 | 封装尺寸(标称值) |
|---|---|---|
| LMX2581 | WQFN (32) | 5.00mm x 5.00mm |
下面可能是您感兴趣的TI公司无元器件


TI公司产品现货专家,订购TI公司产品不限最低起订量,TI产品大陆现货即时发货,香港库存3-5天发货,海外库存7-10天发货
寻找全球TI代理商现货货源 - TI公司(德州仪器)电子元件在线订购






