

TPIC74100-Q1是TI公司的一款转换器(集成开关)产品,TPIC74100-Q1是汽车类 1A 降压/升压开关模式稳压器,本页介绍了TPIC74100-Q1的产品说明、应用、特性等,并给出了与TPIC74100-Q1相关的TI元器件型号供参考。
TPIC74100-Q1 - 汽车类 1A 降压/升压开关模式稳压器 - 转换器(集成开关) - DC/DC开关稳压器 - TI公司(Texas Instruments,德州仪器)
- Qualified for Automotive Applications
- AEC-Q100 Qualified With the Following Results:
- Device HBM ESD Classification level 1B for pin 7 (L2), pin 8 (VOUT), pin 9 (5Vg)
- Device HBM ESD Classification 2 for pins 1–6 and 10–20
- Device CDM ESD Classification Level C4B
- Switch-Mode Regulator
- 5 V ±2%, Normal Mode
- 5 V ±3%, Low-Power or Crossover Mode
- Switching Frequency, 440 kHz (typical)
- Input Operating Range, 1.5 V to 40 V, (Vdriver)
- 1-A Load-Current Capability
- 200-mA Load-Current Capability Down to 2-V Input (Vdriver)
- 120-mA Load-Current Capability Down to 1.5-V Input (Vdriver)
- Enable Function
- Low-Power Operation Mode
- Switched 5-V Regulated Output on 5Vg With Current Limit
- Programmable Slew Rate and Frequency Modulation for EMI Consideration
- Reset Function With Deglitch Timer and Programmable Delay
- Alarm Function for Undervoltage Detection and Indication
- Thermally Enhanced Package for Efficient Heat Management
- Automotive Infotainment & Cluster
- Body Electronics
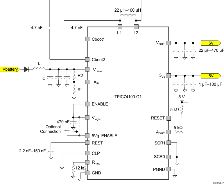
The TPIC74100 is a switch-mode regulator with integrated switches for voltage-mode control. With the aid of external components (LC combination), the device regulates the output to 5 V ±3% for a wide input-voltage range.
The TPIC74100 offers a reset function to detect and indicate when the 5-V output rail is outside of the specified tolerance. This reset delay is programmable using an external timing capacitor on the REST pin. Additionally, an alarm (AOUT) feature is activated when the input supply rail Vdriver is below a prescaled specified value (set by the AIN pin).
The TPIC74100 has a frequency-modulation scheme to minimize EMI. The clock modulator permits a modulation of the switching frequency to reduce interference energy in the frequency band.
The 5Vg output is a switched 5-V regulated output with internal current limiting to prevent RESET from being asserted when powering a capacitive load on the supply line. This function is controlled by the 5Vg_ENABLE pin. If there is a short to ground on this output (5Vg output), the output self-protects by operating in a chopping mode. This does, however, increase the output ripple voltage on VOUT during this fault condition.
| PART NUMBER | PACKAGE | BODY SIZE (NOM) |
|---|---|---|
| TPIC74100-Q1 | HTSSOP (20) | 6.50 mm x 4.40 mm |








