

TPS7B6701-Q1是TI公司的一款单通道LDO产品,TPS7B6701-Q1是450mA 高压超低 IQ 低压降稳压器,本页介绍了TPS7B6701-Q1的产品说明、应用、特性等,并给出了与TPS7B6701-Q1相关的TI元器件型号供参考。
TPS7B6701-Q1 - 450mA 高压超低 IQ 低压降稳压器 - 单通道LDO - 线性稳压器(LDO) - TI公司(Texas Instruments,德州仪器)
- Qualified for Automotive Applications
- AEC-Q100 Qualified With the Following Results
- Device Temperature Grade 1: –40°C to 125°C Ambient Operating Temperature Range
- Device HBM ESD Classification Level H2
- Device CDM ESD Classification Level C3B
- 4 to 40-V Wide-VIN Input-Voltage Range With up to 45-V Transient
- Maximum Output Current, 450 mA
- Low Quiescent Current (IQ))
- < 4 µA When EN = Low (Shutdown Mode)
- 15 µA Typical at Light Loads
- Low-ESR (0.001 to 20 Ω) Ceramic Output-Stability Capacitor (10 to 500 µF When VO ≥ 2.5 V, 22 to 500 µF when VO = 1.5 to 2.5 V)
- Maximum Dropout Voltage 450 mV at 400 mA
- Adjustable 1.5 to 18-V Output Voltages
- Low-Input Voltage Tracking to UVLO
- Integrated Power-On Reset
- Programmable-Reset Pulse Delay
- Open-Drain Reset Output
- Integrated Fault Protection
- Thermal Shutdown
- Short-Circuit Protection
- 20-Pin HTSSOP Package
- Automotive
- Infotainment Tuner Supply
- Body Control Modules
- Always-ON Battery Applications
- Gateway Applications
- Remote Keyless Entry Systems
- Immobilizers
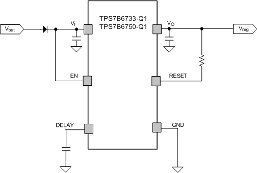
The TPS7B6701-Q1, TPS7B6733-Q1, and TPS7B6750-Q1 devices (TPS7B67xx-Q1) are low-dropout linear regulators designed for up to 40-V VIN operations. With only 15-µA quiescent current at light load which greatly increases the endurance time of the automotive battery, the devices drive loads up to 450 mA.
The TPS7B67xx-Q1 family of devices features an integrated short-circuit and overcurrent protection. Reset delay and power-good signal are implemented on power-up to indicate that the output voltage is stable and is in regulation. An external capacitor programs the delay. The enable function activates and deactivates the device with an I/O port from the MCU.
The device family operates at a temperature range of –40°C to 125°C.
| PART NUMBER | PACKAGE | BODY SIZE (NOM) |
|---|---|---|
| TPS7B6701-Q1 | HTSSOP (20) | 6.50 mm × 4.40 mm |
| TPS7B6733-Q1 | ||
| TPS7B6750-Q1 |









