

UCC27714 - 高速、4A、600V 高侧/低侧栅极驱动器
UCC27714是TI公司的一款半桥驱动器产品,UCC27714是高速、4A、600V 高侧/低侧栅极驱动器,本页介绍了UCC27714的产品说明、应用、特性等,并给出了与UCC27714相关的TI元器件型号供参考。
UCC27714 - 高速、4A、600V 高侧/低侧栅极驱动器 - 半桥驱动器 - MOSFET和IGBT栅极驱动器 - TI公司(Texas Instruments,德州仪器)
产品特性
- 通过独立输入进行高侧/低侧配置
- 完全运行时的电压高达 600V(HS 引脚)
- 针对自举操作而设计的悬空通道
- VDD = 15V 时的峰值输出灌/拉电流能力为 4A
- 同类产品中最短的传播延迟(最长 125ns)
- 同类产品中最短的匹配延迟(最长 20ns)
- TTL 和 CMOS 兼容输入逻辑
- VDD 偏置电源范围:10V 至 20V
- 双通道偏置欠压锁定 (UVLO) 保护
- 轨到轨驱动
- 负电压瞬态条件下可稳定运行
- 高 dv/dt 抗扰度(HS 引脚)
- 独立的逻辑 (VSS) 和驱动器 (COM) 接地,能够维持电压差
- 可选使能功能(引脚 4)
- 当输入悬空时,输出保持低电平
- 输入和使能引脚电压电平不受 VDD 引脚偏置电源电压限制
- 高压和低压引脚分离,实现最大爬电距离和电气间隙
- 输入和使能引脚具有负电压处理能力
产品应用
- 离线交流和直流电源中的半桥和全桥转换器
- 适用于服务器、电信、IT 和工业基础设施的高密度开关电源
- 太阳能逆变器、电机驱动器和不间断电源 (UPS)
产品说明
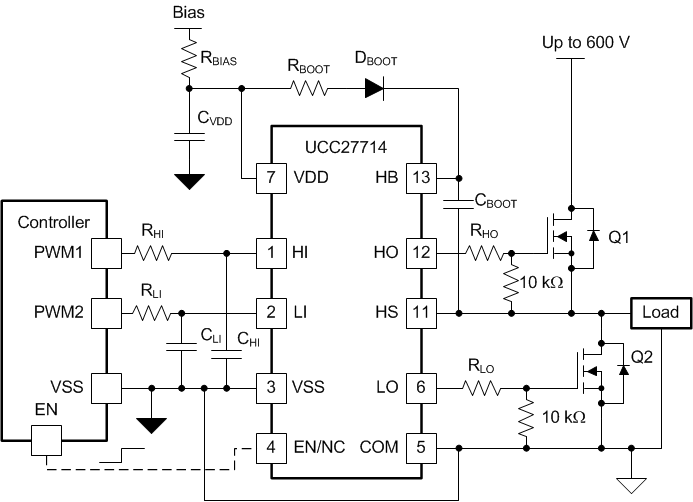
UCC27714 是一款 600V 高侧/低侧栅极驱动器,具有 4A 拉/灌电流能力,专用于驱动功率金属氧化物半导体场效应晶体管 (MOSFET) 或绝缘栅双极晶体管 (IGBT)。 该器件包含一个接地基准通道 (LO) 和一个悬空通道 (HO),后者专用于自举电源操作。 该器件具有出色的稳定性和抗扰度,能够在 HS 引脚上的负电压高达 –8VDC 的条件下(VDD = 12V 时)维持逻辑正常运行。
该器件可接受的偏置电源输入范围宽达 10V 至 20V,并且为 VCC 和 HB 偏置电源引脚提供了 UVLO 保护。 UCC27714 采用 SOIC-14 封装,额定工作温度范围为 –40°C 至 125°C。
器件信息(1)
| 器件型号 | 封装 | 封装尺寸(标称值) |
|---|---|---|
| UCC27714 | SOIC (14) | 3.91mm × 8.65mm |
下面可能是您感兴趣的TI公司半桥驱动器元器件


TI公司产品现货专家,订购TI公司产品不限最低起订量,TI产品大陆现货即时发货,香港库存3-5天发货,海外库存7-10天发货
寻找全球TI代理商现货货源 - TI公司(德州仪器)电子元件在线订购







