

TPS61098是TI公司的一款转换器(集成开关)产品,TPS61098是具有集成 LDO/负载开关的低输入电压同步升压转换器,本页介绍了TPS61098的产品说明、应用、特性等,并给出了与TPS61098相关的TI元器件型号供参考。
TPS61098 - 具有集成 LDO/负载开关的低输入电压同步升压转换器 - 转换器(集成开关) - DC/DC开关稳压器 - TI公司(Texas Instruments,德州仪器)
- 低功耗模式下具有 300nA 超低 IQ
- 负载的启动输入电压为 0.7V
- 工作输入电压范围:0.7V 至 4.5V
- 可选输出电压最高达 4.3V
- 最小开关峰值电流限值为 350mA
- 集成低压降稳压器 (LDO)/负载开关
- 两种模式,由 MODE 引脚控制
- 工作模式:双输出均处于设定值
- 低功耗模式:LDO/负载开关关闭;升压转换器保持开启状态
- 自动直通
- 在 10µA 负载条件下进行 2V 至 3.3V 转换时的效率高达 88%(低功耗模式)
- 在 5mA 至 100mA 负载条件下进行 2V 至 3.3V 转换时的效率高达 93%
- 1.5mm x 1.5mm 晶圆级小外形无引线 (WSON) 封装
- 智能远程控制
- 蓝牙低功耗 (BLE) 标签
- 可穿戴应用
- 低功耗无线应用
- 便携式消费类或医疗产品
- 由单节纽扣电池、单节或双节碱性电池供电的应用
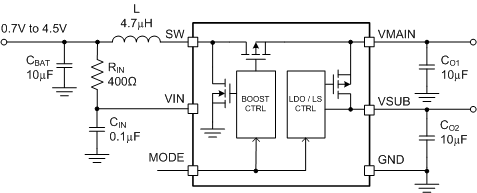
TPS61098x 可以为由单节或双节碱性电池、镍镉 (NiCd) 电池或镍氢 (NiMH) 电池、单节纽扣电池、单节锂离子电池或锂聚合物电池供电的产品提供超低功耗解决方案。 该器件集成了低压降线性稳压器 (LDO) 或者带有升压转换器的负载开关,并且提供有双输出电源轨。 升压转换器输出 V(MAIN) 用作主系统的电源并且始终开启,LDO 或负载开关输出 V(SUB) 则为外设供电。
TPS61098x 具有两种模式:工作模式和低功耗模式(由 MODE 引脚控制)。 在工作模式下,两输出均启用并具有增强的响应性能。 在低功耗模式下,LDO 或负载开关被禁用,断开与外设的连接。 在低功耗模式下,TPS61098x 仅消耗 300nA 静态电流,10µA 负载条件下 的效率高达 88%。
TPS61098x 支持自动直通功能。 当输入电压高于直通阈值时,升压转换器停止开关并将输入电压传送至 VMAIN 轨;当输入电压低于该阈值时,升压转换器工作在升压模式并将输出稳压至目标值。 TPS61098x 针对不同的输出设定值提供了多种版本。
在 0.7V 输入到 3.3V 输出的转换过程中,TPS61098x 可提供高达 50mA 的总输出电流。 该升压转换器基于滞后控制器拓扑结构,可利用同步整流器以最低的静态电流实现最高效率。
TPS61098x 采用 1.5mm x 1.5mm WSON 封装实现小型电路布局。
| 器件型号 | 封装 | 封装尺寸(标称值) |
|---|---|---|
| TPS61098x | 6 引脚 WSON | 1.50mm x 1.50mm |








