

UCC28063 - 具有改善的抗噪性能的自然交叉转换模式 PFC 控制器
UCC28063是TI公司的一款功率因数校正产品,UCC28063是具有改善的抗噪性能的自然交叉转换模式 PFC 控制器,本页介绍了UCC28063的产品说明、应用、特性等,并给出了与UCC28063相关的TI元器件型号供参考。
UCC28063 - 具有改善的抗噪性能的自然交叉转换模式 PFC 控制器 - 功率因数校正 - 离线隔离型DC/DC控制器和转换器 - TI公司(Texas Instruments,德州仪器)
产品特性
- 输入滤波器和输出电容纹波电流消除- 减少了电流纹波,可提高系统可靠性并降低电容容量需求
- 减小了电磁干扰 (EMI) 滤波器的尺寸
 
- 相位管理能力
- 双路故障安全过压保护 (OVP),可防止出现电压感测故障所导致的输出过压情况
- 采用无传感器电流整形技术,可简化电路板布局并提高效率
- 高级可闻噪声性能
- 非线性误差放大器增益
- 过压软恢复
- 集成欠压和压降处理
- 降低了偏置电流
- 相比传统的单相连续导通模式 (CCM),提升了效率和设计灵活性
- 浪涌安全电流限制:- 在浪涌期间防止金属氧化物半导体场效应晶体管 (MOSFET) 导通
- 消除输出整流器中的反向恢复事件
 
- 无需大量的缓冲器电路,使用低成本二极管即可
- 提高了轻负载时的效率
- 快速且平滑的瞬态响应
- 扩展了系统级保护功能
- 1A 拉电流/1.8A 灌电流栅极驱动器
- 工作温度范围为 -40°C 至 125°C,采用 16 引脚小外形尺寸集成电路 (SOIC) 封装
产品应用
- 100W 至 800W 电源
- 游戏机
- 数模转换机顶盒
- 适配器
- 液晶电视、等离子电视以及 DLP™ 电视
- 家用音频系统
产品说明
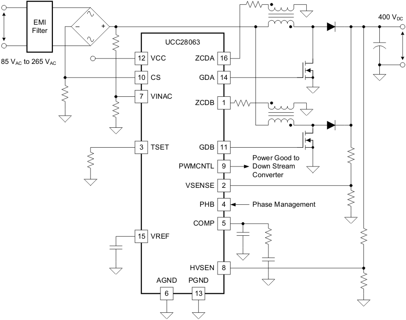
这套解决方案针对消费类应用在可闻噪声抑制方面的需求进行了优化,不仅保留了转换模式的高效率与低元件成本两大优势,还提高了额定功率。 利用 Natural Interleaving ™ 技术,可使两个通道均作为主通道运行(即,没有从通道),而且这两个通道同步至同一频率。 此方案本身可提供高匹配度的快速响应、并确保每个通道都运行在转换模式下。
产品器件信息
| 器件型号 | 封装 | 封装尺寸(标称值) | 
|---|---|---|
| UCC28063 | SOIC (16) | 9.90mm x 3.91mm | 
下面可能是您感兴趣的TI公司功率因数校正元器件


TI公司产品现货专家,订购TI公司产品不限最低起订量,TI产品大陆现货即时发货,香港库存3-5天发货,海外库存7-10天发货
寻找全球TI代理商现货货源 - TI公司(德州仪器)电子元件在线订购







